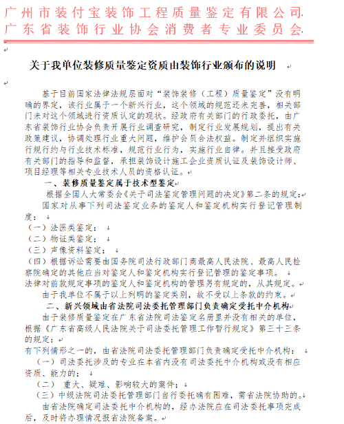
广州市装付宝装饰工程质量鉴定有限公司

1.资质类
(营业执照、资格证书、机构证书)
2.司法认证
(最高人民法院、四省人民法院、广州中院、广东省装饰行业协会、广州仲裁委)

广东省装饰行业协会消费者专业委员会



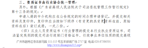
资格证书颁布说明
依据最高人民法院《对外委托鉴定、评估、拍卖等工作管理规定》“第四十二条 法医、物证、声像资料三类鉴定的专业机构名册从司法行政管理部门编制的名册中选录编制。其他类别的专业机构、专家名册由相关行业协会或主管部门推荐,按照公开、公平、择优的原则选录编制。”

广东省装饰协会证书
司法认证
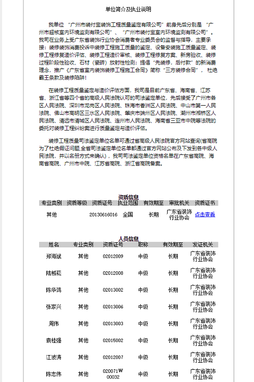
我单位 “广州市装付宝装饰工程质量鉴定有限公司”在业务上受广东省装饰行业协会消费者专业委员会的监督与指导,主要承接:装修装饰消费投诉中装修工程施工质量的鉴定、设备安装施工质量鉴定、装修工程修复造价评估、装修工程造价审核、装修工程修复方案、新房验收、装修过程阶段性验收、石材(瓷砖)放射性检测;提倡“先装修,后付款”的新消费理念,推广《广东省室内装饰装修工程施工合同》简称“三方装修合同”,杜绝霸王条款及装修陷阱!
在装修工程质量鉴定与造价评估方面,我司是目前广东省、海南省、江苏省、浙江省等,4个省的高级人民法院唯一认可的司法鉴定单位,先后接受了广州市各区人民法院、深圳市龙岗区人民法院、珠海市香洲区人民法院、中山市第一人民法院、佛山市高明区三水区人民法院、肇庆市端州区人民法院、潮州市湘桥区人民法院、清远市清城区人民法院、连州市人民法院、海南省三亚市中院...等法院的委托对装修工程纠纷案进行质量鉴定与造价评估。
装修工程质量司法鉴定单位名单可通过省高级人民法院官方网站查询(省高院为了杜绝假证问题,全省司法鉴定单位名单都通过官方网站公布及下发到各中级人民法院,并以名册方式来确认) ,我司司法鉴定单位资格在广东省高院、海南省高院、江苏省高院、浙江省高院、广州市中院都有备案。

最高人民法院诉讼资产网







广东省法院网


江苏省法院网



浙江省法院公开网


海南省法院
广州市中级人民法院审批网
http://www.gzcourt.gov.cn/wtzj
司法委托>机构名册>下载“广州市中级人民法院司法委托专业机构名册(2018)”>搜索“装付宝”








